繁
首页
全部直播
足球直播
篮球直播
足球资讯
篮球资讯
NBA
欧洲杯
世界杯
英超
德甲
西甲
意甲
法甲
中超
亚冠
欧冠
CBA
电竞
F1
斯诺克
你的位置:
24直播网
足球直播
中超
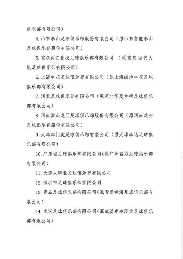
足协官方准入: 天津复活, 江苏无缘, 沧州递补中超
足协官方准入: 天津复活, 江苏无缘, 沧州递补中超
来源:24直播网
03-29 20:40
24直播网讯
足协公布中超准入名单:天津生,江苏死,沧州递补
上一篇 >
尘埃落定? 足协将在今日下午公布准入名单
下一篇 >
江苏队告别中超舞台, 李昂:
最新资讯
英超-利物浦2-0布莱顿 埃基蒂克46秒闪击+双响
发布日期: 2025-12-14
英超-切尔西2-0埃弗顿 古斯托传射 帕尔默复出首球
发布日期: 2025-12-14
西甲-马竞2-1瓦伦西亚 格列兹曼替补建功
发布日期: 2025-12-14
深圳77-89不敌青岛,赵嘉义17分,贺希宁24分,米奇15+8
发布日期: 2025-12-13
广州81-66大胜四川,郭艾伦16+5,威金顿15分
发布日期: 2025-12-13
北控97-92险胜山东,里勒36分,高诗岩失绝平三分
发布日期: 2025-12-13
顶部